Serviços

Desenvolvimento de Projetos Especiais, seguindo as seguintes etapas:

Necessidade do cliente.
Obtenção das especificações preliminares.
Elaboração do Memorial Descritivo preliminar.
Escolha do fabricante do Microcontrolador.
Escolha do Microcontrolador.
Elaboração da Proposta Comercial: Valores e Cronograma:



Aprovação da Proposta Comercial.
Obtenção dos dispositivos externos.
Elaboração do Memorial Descritivo definitivo.
Aprovação do Memorial Descritivo definitivo.
Elaboração do Diagrama em Blocos do Hardware:



Obtenção dos Data Sheets, com todas as especificações dos componentes.
Elaboração e cálculos do Desenho Elétrico do Hardware:



Elaboração da Lista de Material completa:



Estudo mecânico.
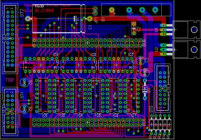
Elaboração do Lay-out da placa de circuito impresso:



Obtenção dos arquivos Gerber.
Fabricação da placas protótipos.
Obtenção de todos os componentes.
Montagem dos componentes.
Elaboração do Fluxograma do Firmware:



Elaboração do Programa Fonte.
Utilização do Cross Assembler, do Simulador e do In Circuit Emulator (ICE):



Sistema de Gravação (Programação do microcontrolador).
Testes.
Entrega do protótipo para o Cliente.
Testes e correções.
Protótipo final.
Aprovação do protótipo pelo Cliente.
Manual de instalação e especificações técnicas junto com o microcontrolador matriz.
Observação 1: No momento da gravação, poderá ser configurada a opção Code Protect, para evitar a cópia do mesmo.
Observação 2: Poderá ser estudada a elaboração de um dispositivo de testes para a produção.

Design-Partner-Logo-72dpi_90x40
Microchip Technology Inc.

 
Site desenvolvido por Sawaya Eletrônica.
  Site Map